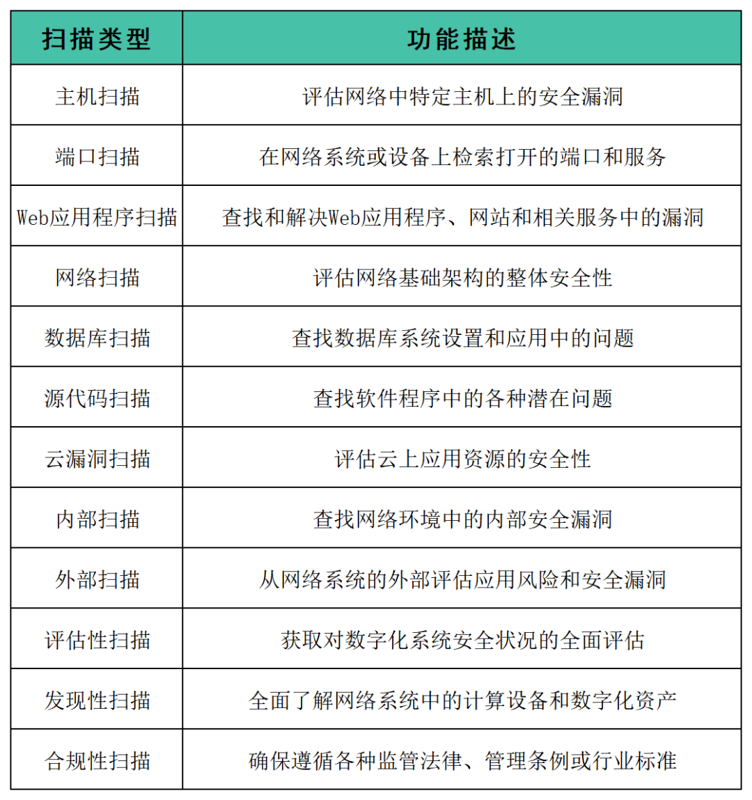
最常见的网络安全12种漏洞扫描类型
漏洞(风险)扫描是保障现代企业数字化转型安全开展过程中一个至关重要的组成部分,可以帮助企业识别数字化系统和应用中的各类安全缺陷。在实际应用时,漏洞扫描的类型需要和它们能够保护的IT环境保持一致。如果充分了解不同类型漏洞扫描技术之间的区别,企业可以提高整体网络安全防御能力,并加固系统以防范潜在威胁。本文收集整理了目前最常见的12种漏洞扫描类型(见下表),并对每种扫描的主要应用特点和典型适用场景进行了分析介绍。

01
主机扫描
基于主机的漏洞扫描旨在评估组织网络系统中特定主机上的安全漏洞,这种扫描主要包括了代理服务器模式、无代理模式或独立扫描模式。
代理服务器模式:扫描器会在目标主机上安装代理软件,代理收集信息并与中心服务器连接,中心服务器负责管理和分析漏洞数据。代理软件通常实时收集数据,并将数据传输到中心管理系统进行分析和修复。代理服务器模式的一个缺点是代理软件会受制于特定的操作系统;
无代理:无代理扫描器不需要在目标机器上安装任何软件。相反,它们通过网络协议和远程交互收集信息。若集中启动漏洞扫描或实行自动调度,该方法需要管理员认证的访问权限。无代理扫描模式能够扫描更多的联网系统和资源,但评估需要稳定的网络连接,可能不如代理扫描来得全面;
独立式:独立扫描器是在被扫描的系统运行上的独立应用程序。它们查找主机的系统和应用程序中的漏洞,不使用任何网络连接,但是扫描工作非常耗时。必须在待检查的每个主机上安装扫描器。大多数管理成百上千个端点的企业会发现,独立式工具并不实用。
应用特点:
识别主机操作系统、软件和设置中的漏洞;
深入了解特定网络主机的安全状态;
协助补丁管理和漏洞快速修复;
帮助检测安装的非法程序或设置改动;
尽量缩小攻击面,确保主机整体安全。
适用场景:
需要关于主机设置、补丁和软件的详细信息时;
评估单个网络系统或服务器的安全性,且组织拥有复杂网络基础设施和数量众多的主机时。
02
端口扫描
端口扫描会将网络查询指令发送到目标设备或网络系统的不同端口上,扫描器通过分析结果来检测哪些端口是敞开的、关闭的或过滤的。敞开的端口表明可能存在安全漏洞或可通过网络非法访问的服务。
应用特点:
检测目标计算机上敞开的端口和服务,披露潜在的攻击途径;
识别可能暴露在攻击者面前的错误配置和服务;
协助网络映射和了解网络基础设施的拓扑结构;
检测网络设备上的非法或不熟悉的服务;
关闭不必要的敞开端口和服务,帮助加固安全。
适用场景:
企业想知道其网络在外部攻击面前有多脆弱时;
找出攻击者可能使用的敞开的端口、服务及其他入口点;
可作为评估网络设备和系统安全性的第一步。
03
Web应用程序扫描
Web应用程序扫描器主要用于识别Web应用程序中的漏洞。这种漏洞扫描技术经常探测应用软件系统,以剖析其结构并发现潜在的攻击途径。这种扫描器能够自动化扫描Web应用程序,评估应用程序的代码、配置和功能,并发现其中的安全漏洞。Web应用程序扫描器能够模拟许多攻击场景,以发现常见漏洞,比如跨站脚本(XSS)SQL注入、跨站请求伪造(CSRF)和身份验证系统。Web应用程序扫描器还能够使用预定义的漏洞特征或模式来检测现有漏洞。
应用特点:
检测Web应用程序特有的漏洞,比如SQL注入、XSS、不安全身份验证;
帮助发现可能导致未经授权的数据访问或更改的安全漏洞;
帮助确保遵守标准和法规;
通过检测在线应用程序中的代码缺陷和漏洞,有助于提高安全开发标准;
降低安全威胁的可能性,并保护关键的用户数据。
适用场景:
很适合使用Web应用程序、网站或其他在线服务的组织;
检查在线应用程序的安全性并查找XSS、SQL注入或不正确的身份验证等漏洞时;
若是基于Web的系统,建议在整个开发阶段或作为日常安全审计的一部分来运行。
04
网络扫描
网络漏洞扫描主要通过扫描已知的网络缺陷、不正确的网络设置和过时的网络应用版本来检测漏洞。为了查找整个网络中的漏洞,这种扫描技术经常使用端口扫描、网络映射和服务识别等技术。网络扫描还需要检查网络基础设施,包括路由器、交换机、防火墙及其他设备。
应用特点:
检测路由器、交换机和防火墙等网络基础设施组件的缺陷;
帮助检测网络配置错误、弱密码应用和过时的软件版本;
帮助维护安全可靠的网络环境;
支持基于严重程度的风险管理和漏洞优先级划分;
帮助满足安全标准和法规要求。
适用场景:
保护网络边界、防止非法访问及评估网络设备安全性时;
分析网络架构的整体安全性;
检测识别网络设备中的漏洞;
建议作为日常安全性评估的一部分;
在进行网络系统的升级或改造时运行。
05
数据库扫描
数据库扫描技术主要用于评估数据库系统的安全性,该类型会全面查找数据库设置、访问控制和存储数据的漏洞,比如不安全的权限、漏洞注入问题或不安全的设置。这种扫描器需要经常提供用于保护数据库和保护敏感数据的信息。
应用特点:
检测数据库特有的漏洞,比如访问控制不到位、注入问题和错误配置;
帮助保护敏感资料避免非法访问或披露;
帮助确保数据保护规则得到遵守;
通过检测数据库相关问题来提升性能;
提高整体数据库的安全性和完整性。
适用场景:
评估数据库管理系统(DBMS)、保护数据库和保护敏感数据免受不必要的访问时;
适用于使用数据库保存敏感信息的组织;
适用于查找数据库特有的漏洞、错误配置和宽松的访问约束;
建议注重数据存储安全、必须遵守行业法规的企业使用。
06
源代码扫描
在软件系统开发周期的早期阶段查找源代码中的安全漏洞,可以提升对潜在风险的防护效果,并大大降低对漏洞的修复成本。源代码漏洞扫描可以查找软件源代码中的安全缺陷、编码错误和漏洞,寻找可能的风险隐患,比如输入验证错误、错误的编程实践和代码库中已知的高危库。在软件开发生命周期中,源代码扫描对开发人员识别和纠正漏洞有很大帮助。
应用特点:
检测软件源代码中的安全缺陷和漏洞;
帮助在开发生命周期的早期检测和纠正代码问题;
支持安全编程方法和行业标准遵循;
帮助降低软件程序漏洞的风险;
帮助提高软件程序的整体安全性和可靠性。
适用场景:
最适合在软件开发生命周期中使用;
确保代码质量和安全性、检测源代码漏洞并防止生产环境出现安全问题;
适合自研软件应用的企业组织;
适用于查找源代码中的漏洞和潜在的安全缺陷。
07
云应用漏洞扫描
云应用漏洞扫描技术可以评估IaaS、PaaS和SaaS等云计算环境的安全性,可以为企业改进云部署安全性提供了见解和想法。这种扫描技术主要调查云设置、访问限制和服务,以检测错误配置、糟糕的安全实践和云特有的漏洞。
应用特点:
识别云特有的漏洞,比如错误配置、宽松的访问约束和不安全的服务;
帮助维护安全合规的云基础设施;
确保云应用资产的可见性和控制性;
落实云计算安全最佳实践和法规要求;
降低云上非法访问、数据泄露或相关风险产生的可能性。
适用场景:
检查基于云的服务器、存储和应用程序的安全性,并确保适当的云资源配置时;
适合使用云计算服务的企业;
适用于评估云资源、设置和权限的安全性;
使用云技术确保合适的云安全配置和管理。
08
内部扫描
内部扫描技术旨在识别企业组织内部网络中的漏洞,能够全面检查网络系统、服务器、工作站和数据库,寻找存在于网络边界以内的安全风险和漏洞。这种扫描是从企业网络内部进行执行,查找非法特权提升之类的安全性缺陷。内部扫描技术特别适用于分析员工权限和识别内部攻击的潜在弱点。
应用特点:
识别网络系统、服务器和各种工作站上的内部网络漏洞;
维护安全的内部网络环境,减少内部危险;
检测可能被内部人员利用的潜在安全漏洞;
帮助执行内部安全规则和规定;
深入了解内部网络的整体安全态势。
适用场景:
分析内部网络基础设施的安全性时识别外部无法发现的漏洞;
评估内部网络安全性,查找内部基础设施漏洞和错误配置;
可作为一种预防性策略来运行。
09
外部扫描
外部扫描技术主要识别组织面向互联网资产中的安全漏洞。这种扫描主要针对可通过互联网访问的服务、应用程序、门户和网站,以检测各种可能被外部攻击者利用的漏洞。外部扫描需要检查所有面向互联网的资产,比如员工登录页面、远程访问端口和企业官方网站。这种扫描能够帮助企业了解其互联网漏洞,以及这些漏洞如何被利用。
应用特点:
检测面向互联网组件(比如应用程序、网站和门户)中的漏洞;
检测外部攻击者的潜在攻击点;
帮助维护企业网络安全边界,防范外部危险;
帮助满足外部安全评估的合规性要求;
减少未经授权的外部访问、数据泄露或面向外部的系统利用风险。
适用场景:
可在分析和阻止对可公开访问的系统、网站和网络服务非法访问时运行;
从外部评估网络安全性,发现外部攻击者可能利用的漏洞;
可以用作标准安全评估的一部分或满足外部法规监管要求。
10
评估性扫描
漏洞评估需要全面检查企业的系统、网络、应用程序和基础设施。这种评估旨在识别潜在漏洞并评估其风险,同时要提出降低风险的建议。评估性扫描可以识别可能被攻击者用来破坏系统安全性的特定缺陷或漏洞,包括使用自动化工具扫描目标环境,以查找已知的漏洞、错误配置、弱密码及其他安全问题。扫描结果会提供完整的分析报告,附有已发现的漏洞、严重程度和潜在后果。
应用特点:
对系统、网络和应用程序中的漏洞进行全面地分析;
帮助评估组织地整体安全态势;
根据严重程度和可能带来的影响确定漏洞风险的优先级;
帮助对风险补救措施做出合理的判断;
帮助满足安全标准和法规要求。
适用场景:
适用于力求全面评估整体安全态势的企业;
适用于跨许多系统、网络和应用程序进行全面的漏洞评估;
建议定期运行或有必要全面检查组织的安全性时运行。
11
发现性扫描
评估性扫描致力于识别系统或网络中的漏洞风险,而发现性扫描主要致力于识别和清点网络环境中的所有数字化资产,准确识别出当前网络上的各种设备、系统、应用程序和服务。
发现性扫描可以帮助企业组织准确清点最新的资产,包括IP地址、操作系统、已安装的应用程序及其他相关信息。它有助于了解网络拓扑结构、检测非法设备或未授权系统及管理资产。发现性扫描过程中受到干扰的可能性相比其他漏洞评估扫描要小很多,可用于全面获取网络架构方面的完整信息。
应用特点:
帮助企业管理整体风险,实现安全治理;
识别并清点网络环境中的资产;
帮助维护组织基础设施的可见性和控制性;
帮助检测非法设备或未授权系统;
协助网络管理,了解漏洞评估的范围。
适用场景:
推荐列出最新的联网设备、检测非法或未授权设备及保证网络可见性时运行;
适用于需要发现联网设备或系统的企业;
适用于网络库存管理、检测非法设备和监控网络变化;
推荐在漏洞管理计划的初始部署期间运行,或作为持续网络监控工作的一部分来运行。
12
合规性扫描
合规性扫描主要将组织的数字化系统与各种监管法规、行业标准和最佳实践进行对比分析,并发现其中的不足和风险。这种扫描主要为了确保企业组织当前安全策略和设置能够符合法律监管的框架要求,帮助企业满足法律合规义务。
应用特点:
有助于企业满足法规和行业标准;
识别可能导致违规的漏洞和缺陷;
帮助企业部署安全控制措施以实现合规;
协助编写合规审计方面的文档和报告;
帮助企业构建安全合规的数字化环境。
适用场景:
适用于确保企业满足合规要求,确保遵守国家或行业的各种监管规范。
下一篇:应急响应服务
当前位置:



